
在跨境电商,税务合规一直是离不开的话题!
根据要求,跨境电商平台需按季度向税务机关报送平台内卖家的身份及收入信息。目前,Shein、沃尔玛(美国站、墨西哥站)以及亚马逊(除美国站外)等平台,已陆续完成涉税申报备案。
一、政策背景
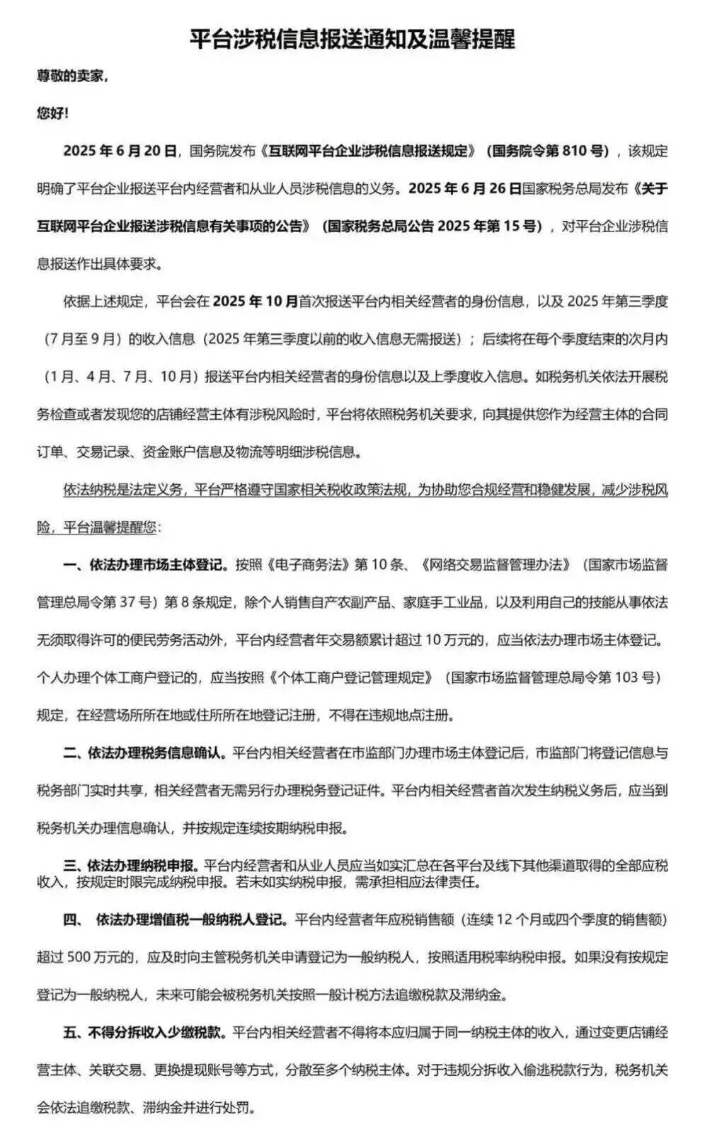
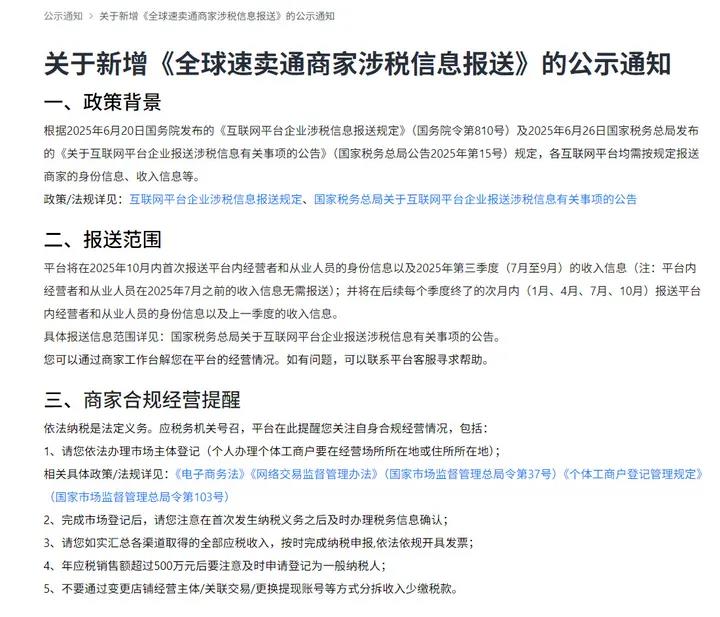
为了堵住跨境平台逃避税务监管的漏洞,中国国家税务总局推出了法规机制,要求互联网平台公司(包括境外电商平台)向中国税务机关报送平台内经营者(卖家)和从业人员的身份与收入信息。
报送频率:季度报送,即每个季度结束后的次月。
首次报送节点:预计在2025年10月,对应第三季度(7–9 月)的收入和身份信息。
Shein:备案主体为广州希音国际进出口有限公司。

沃尔玛:备案主体为沃尔玛商城管理〔深圳〕有限公司。

亚马逊:备案主体为北京某律师事务所,可能通过代理机构进行涉税数据申报的推测。其旗下20个站点已完成备案,覆盖加拿大、日本、墨西哥、英国、德国、法国等主要市场,新上线的埃及站和爱尔兰站也在名单之中。然而,亚马逊的最大市场——美国站,并未出现在备案名单中,原因尚不明确。

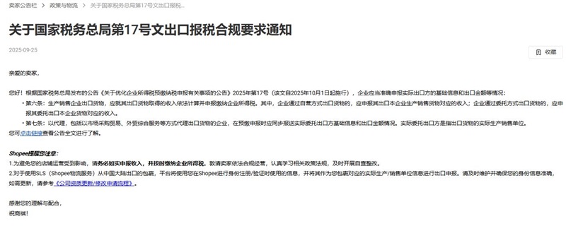
与此同时,Shopee、Lazada、速卖通、Shein、亚马逊Haul等平台,也已向卖家发布了报税通知。
Shopee:务必如实申报收入,并按时缴纳企业所得税。敦请卖家依法合规经营。

Lazada:平台将对商家的主体登记信息、联系信息等关键信息进行合规审核,要尽快登陆CSP完成身份验证并提交审核。

Shein:明确要求卖家完成市场主体登记、税务信息确认、纳税申报和增值税一般纳税人登记。

速卖通:提醒卖家依法登记和申报,严禁通过变更主体、关联交易等方式拆分收入。

亚马逊低价商城haul:仅针对其低价商城Haul的中国卖家,要求Haul卖家提供的信息较简化,仅为企业/个人名称和信用代码/身份证号。

这意味着,无论是平台方还是卖家,后续都将面临更加严格的监管。 建议各位卖家尽快完善税务合规工作,避免因不合规操作带来风险与处罚。
以上就是逸居海外给大家带来的内容分享,欢迎随时在评论区留言讨论!










